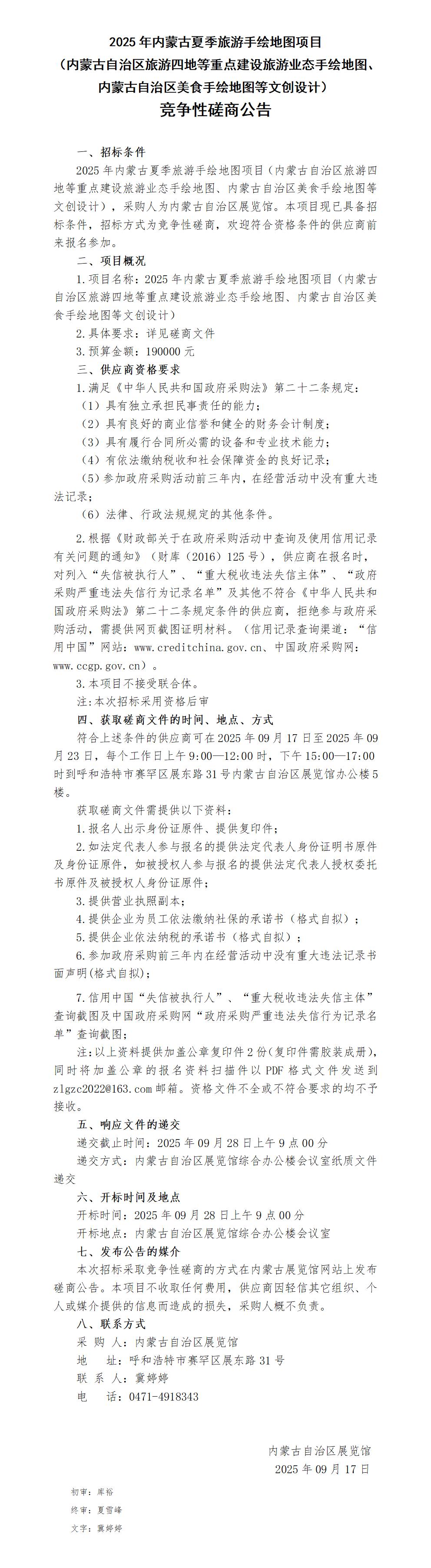
首页 > 信息公开 > 通知公告 > 2025年内蒙古夏季旅游手绘地图项目(内蒙古自治区旅游四地等重点建设旅游业态手绘地图、内蒙古自治区美食手绘地图等文创设计) 竞争性磋商公告

2025年内蒙古夏季旅游手绘地图项目(内蒙古自治区旅游四地等重点建设旅游业态手绘地图、内蒙古自治区美食手绘地图等文创设计) 竞争性磋商公告

发布时间:2025-09-17 浏览次数:0

竞争性磋商公告(文创设计改_01(1).jpg

上一篇:2025年内蒙古夏季旅游手绘地图项目(内蒙古自治区旅游四地等重点建设旅游业态手绘地图、内蒙古自治区美食手绘地图等文创设计) 竞争性磋商公告

下一篇:2025年内蒙古夏季旅游手绘地图项目(内蒙古自治区旅游四地等重点建设旅游业态手绘地图、内蒙古自治区美食手绘地图等文创设计) 中标结果公告

主办单位:内蒙古自治区展览馆 网站地图
蒙ICP备11002108号-1 蒙公网安备 15010502002094号
Copyright© 2019 内蒙古自治区展览馆 版权所有 All rights reserved
郑重声明:未经书面授权禁止使用 复制必究

地址:呼和浩特市赛罕区展东路31号内蒙古展览馆办公楼
电话/传真:0471-4951415 监督电话:0471-4938275